
封面新闻记者 钟晓璐
www.queenlyathleticwear.com本年的中秋节、国庆节假期“合体”,9月29日至10月6日休假调休共8天。假期本领长,巨匠旅游、省亲需求勾搭开释,受免费通行计策刺激,瞻望自驾游、远程游、跨省游加多;同期碰劲秋收农忙、物流运载旺季,客货流量将昭着增长。9月25日,四川公安交管部门发布假期交通安全提醒,瞻望2023年中秋、国庆假期高速公路总车流量约3100万辆次,日均约390万辆次。平凡国省主线日均断面流量约7700辆,较平方增长约5%。
2023年9月29日0时至10月6日24时,全省谈路限度内暂停剧毒化学品运载,对触及民生所需的少许剧毒化学品确需运载的,各地将从严审批、严格监管,运载企业要严格落实运载安全主体包袱,加强安全科罚。2023年9月29日0时至10月6日24时,四川境内高速公路不容危急货品、大件物品运载车辆通行。对确需通过高速公路运载医疗物质、机场航空燃油、高速公路加油站燃油以及触及民生所需等非凡情况下的危急货品运载车辆,应提前有关公安交警,欧博注册官网躲避车流岑岭时段,在监管下安全通行高速公路;2023年9月28日12时至22时、9月29日10时至22时、9月30日10时至22时、10月5日10时至22时、10月6日10时至22时,对除鲜嫩农居品运载车除外的三轴(含)以上货运车辆接受临时管理、错峰通行的步伐;10月1日至4日,各高速公路公安机关交通科罚部门将笔据交通流量实质,对除鲜嫩农居品运载车除外的三轴(含)以上货运车辆应时接受错峰出行的临时交通管控步伐;除上述时段外,高速公路各支队将笔据辖区实质交通流量对货运车辆应时接受错峰通行步伐。
四、假期易拥挤路段分析
皇冠体育足球(一)高速公路
皇冠客服飞机:@seo3687菠菜网比较大的平台1.易拥挤路段
美国体育博彩投注站近日,某赌球平台曝出了一则惊人消息:据称,在一场热门比赛中,明星XXX为了支持自己心仪的球队,不惜动用了大量资金对赌,最终获得了巨额收益。这一消息引发了众多球迷的热议,也让更多人开始重视起了博彩的风险和可能带来的收益。他说自己是北京娱乐圈的老大,不打招呼就来北京开演唱会,是不把他放在眼里。他还拿起桌子上的烟灰缸,朝着程大哥的脑袋上砸了一下,非常可怕。他还说如果想在北京开演唱会,必须给他百分之15的分红。

中国绿发会副理事长兼秘书长周晋峰在生物多样性、环境保护及绿色发展方面的开展了大量的通识教育工作,效果显著。他与英国牛津大学詹姆斯教授、塞浦路斯欧洲大学前校长科斯塔斯教授、深圳大学管理学院副院长牛奔教授等知名专家被授予“通识教育突出贡献奖”
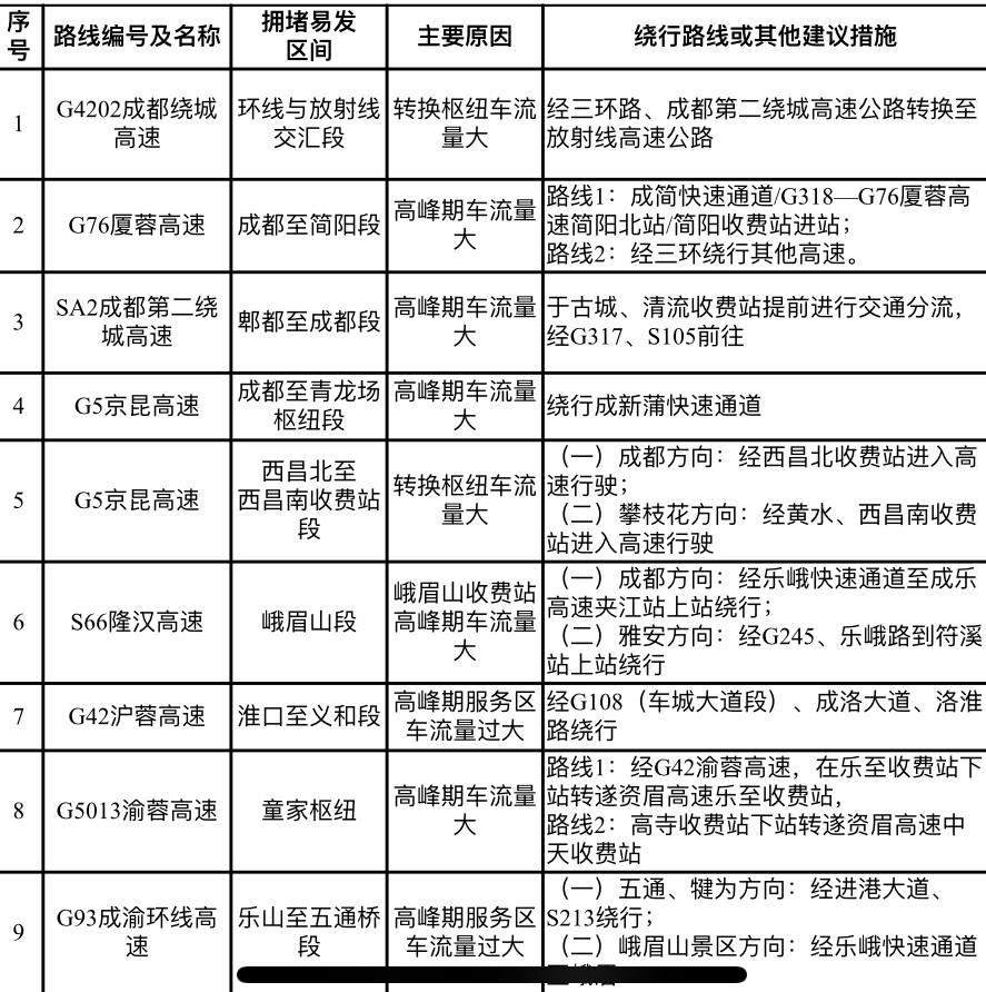
易拥挤路段。四川省公安厅交警总队提供
皇冠分红2.无法除掉的施工路段
无法除掉的施工路段。四川省公安厅交警总队提供
(二)平凡国省谈
1.易拥挤路段
皇冠体育
易拥挤路段。四川省公安厅交警总队提供
老虎城博彩皇冠现金盘2.施工及管理路段银河酷娱旗下艺人
施工及管理路段。四川省公安厅交警总队提供
